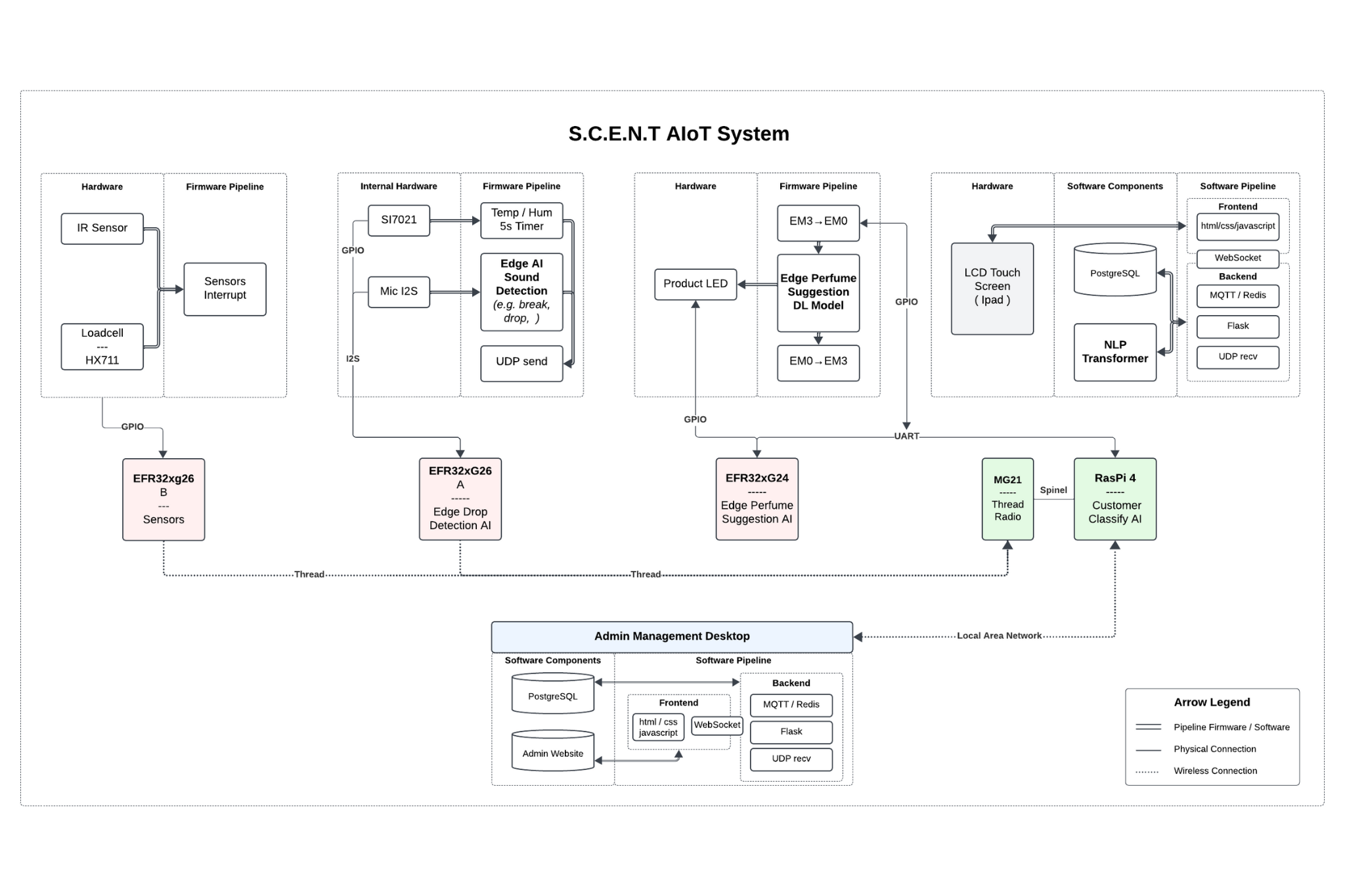
System Flow & Connectivity
- Sensor Layer → Edge MCU:
- IR + Loadcell (HX711) → EFR32xG26 (Sensors) via GPIO interrupts
- SI7021 (Temp/Humidity) + Mic I²S → EFR32xG26 (Edge Drop Detection AI) via GPIO/I²S
- Edge AI Processing:
- EFR32xG26 (sound/drop AI) → UDP results
- EFR32xG24 (Perfume Suggestion DL) → LEDs via GPIO + UART
- Connectivity Backbone:
- All EFR32 boards on Thread protocol
- MG21 bridges Thread → Raspberry Pi 4
- Embedded PC Layer (Raspberry Pi 4):
- Runs Customer Classification AI
- LCD Touch (iPad) user interface
- NLP Transformer for text understanding
- Backend & Admin Management:
- Raspberry Pi ↔ Backend over LAN
- Pipeline: MQTT/Redis ↔ Flask ↔ WebSocket ↔ Frontend
- PostgreSQL + Admin Website














